联系我们
设为首页
|
加入收藏
您好,欢迎访问上海梅川机电有限公司!
全国免费热线
13301649342
13391205259
上海梅川机电有限公司
首页
公司简介
产品中心
以优质的产品质量
一流的服务态度与用户真诚合作
P
产品分类
产品中心
当前位置:
首页
≡
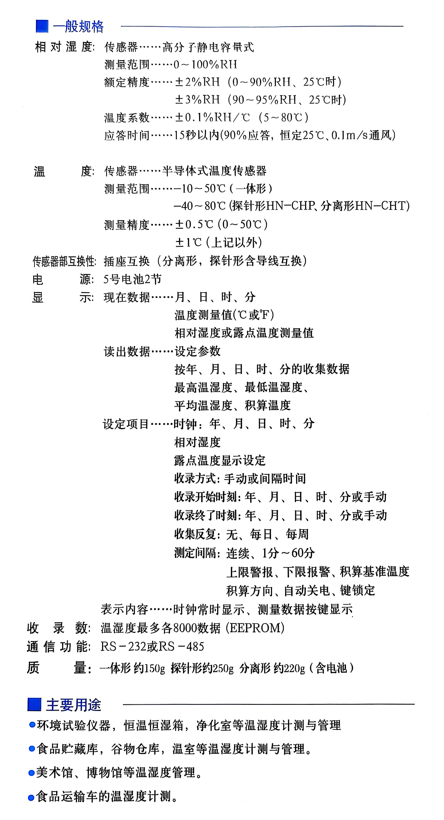
千野(CHINO)湿度仪
≡
HN-CH
≡
千野HC-CH温湿度计
roduct
千野HC-CH温湿度计
市场价:
0.00
价格:
0.00
上一个:
千野JT/JS系列晶......
下一个:
千野HN-C温湿度计
MC实验室均质乳化设备
搅拌机JB系列
均质机FJ系列
乳化机JRJ系列
搅拌机BOS系列
均质机HR系列
均质机MD系列
千野(CHINO)成份仪
IRMA
IM
千野(CHINO)晶闸管调整器
JT/JS
J
JU
JW
千野(CHINO)湿度仪
HN-C
HN-CH
千野(CHINO)红外线测温仪
IR-CA
IR-BA
IR-FA
IR-AH
IR-H
IR-TA
IR-TE
千野(CHINO)记录仪
AH3000
AL3000
SH/SL
BR
KR2000
ELS
ES600
LE5000
KR5000
千野(CHINO)调节仪
DQ100
DB1000
KP1000
LT110
LT830
LT350/370
LT450/470
DZ1000/2000
DZ3000
47
公司名称:上海梅川机电有限公司
地 址:上海市杨浦区宁武路164号南2楼
联 系 人:杨经理
联系电话:13301649342
13391205259